.
新华社北京5月21日电 中共中央办公厅、国����� �������Ƴ����������� �������Ƴ������������ �������Ƴ������������ �������Ƴ�������务院办公厅印发了《关于推进基本养老����� �������Ƴ������������ �������Ƴ������������ �������Ƴ������������ �������Ƴ������服务体系建设的意见》,并发出通知,要求各地����� �������Ƴ������������ �������Ƴ������������ �������Ƴ������������ �������Ƴ�������区各部门结合实际认真贯彻落实。
《关于推进基本养老服务体系建设的意����� �������Ƴ������������ �������Ƴ������������ �������Ƴ������������ �������Ƴ�������见》主要内容如下。
基本养老服务在实现老有所养中发挥重要基����� �������Ƴ������������ �������Ƴ������������ �������Ƴ������������ �������Ƴ�������础性作用,推进基本养老服务体系建设是实施积����� �������Ƴ������������ �������Ƴ����������� �������Ƴ������������ �������Ƴ�������极应对人口老龄化国家战略,实现基本公共服务均等化����� �������Ƴ����������� �������Ƴ������������ �������Ƴ������������ �������Ƴ�������的重要任务。党的十八大以来,在党中央坚����� �������Ƴ������������ �������Ƴ����������� �������Ƴ������������ �������Ƴ�������强领导下,基本养老服务加快发展,����� �������Ƴ������������ �������Ƴ����������� �������Ƴ������������ �������Ƴ�������内容逐步拓展,公平性、可及性持续增强。为贯彻落实����� �������Ƴ������������ �������Ƴ������������ �������Ƴ������������ �������Ƴ�������党中央、国务院有关决策部署,健全基����� �������Ƴ������������ �������Ƴ������������ �������Ƴ������������ �������Ƴ�������本养老服务体系,更好保障老年人生活,����� �������Ƴ������������ �������Ƴ������������ �������Ƴ����������� �������Ƴ������现提出如下意见。
一、总体要求
(一)指导思想。以习近平新����� �������Ƴ����������� �������Ƴ������������ �������Ƴ������������ �������Ƴ�������时代中国特色社会主义思想为指导,立足新发展阶段,����� �������Ƴ������������ �������Ƴ����������� �������Ƴ����������� �������Ƴ�������完整、准确、全面贯彻新发����� �������Ƴ������������ �������Ƴ������������ �������Ƴ������������ �������Ƴ�������展理念,构建新发展格局,坚持党对基本养老服务体系����� �������Ƴ������������ �������Ƴ������������ �������Ƴ������������ �������Ƴ�������建设的全面领导,坚持以人民为中心,坚持����� �������Ƴ������������ �������Ƴ������������ �������Ƴ������������ �������Ƴ�������以改革创新为根本动力,加快建成覆盖全体老年人����� �������Ƴ������������ �������Ƴ������������ �������Ƴ������������ �������Ƴ�������、权责清晰、保障适度、可����� �������Ƴ������������ �������Ƴ����������� �������Ƴ������������ �������Ƴ�������持续的基本养老服务体系,����� �������Ƴ����������� �������Ƴ������������ �������Ƴ������������ �������Ƴ�������不断增强老年人的获得感、幸福感、安全感。
(二)主要任务。基本养老服务是指由����� �������Ƴ������������ �������Ƴ������������ �������Ƴ������������ �������Ƴ�������国家直接提供或者通过一定方式支持相关主体向老����� �������Ƴ������������ �������Ƴ������������ �������Ƴ������������ �������Ƴ������年人提供的,旨在实现老有所养、老����� �������Ƴ������������ �������Ƴ����������� �������Ƴ������������ �������Ƴ�������有所依必需的基础性、普惠性、兜底性服务,����� �������Ƴ����������� �������Ƴ������������ �������Ƴ����������� �������Ƴ�������包括物质帮助、照护服务、关爱服务等内容����� �������Ƴ������������ �������Ƴ������������ �������Ƴ������������ �������Ƴ������。基本养老服务的对象、内容、标准等����� �������Ƴ������������ �������Ƴ������������ �������Ƴ������������ �������Ƴ�������根据经济社会发展动态调整,“十四五”时����� �������Ƴ������������ �������Ƴ������������ �������Ƴ������������ �������Ƴ�������期重点聚焦老年人面临家庭和个人难以应对的失能、残����� �������Ƴ������������ �������Ƴ������������ �������Ƴ������������ �������Ƴ�������疾、无人照顾等困难时的基本����� �������Ƴ����������� �������Ƴ������������ �������Ƴ������������ �������Ƴ�������养老服务需求。
(三)工作原则
——基础性原则。立足我国基本国情,统����� �������Ƴ������������ �������Ƴ������������ �������Ƴ����������� �������Ƴ�������筹考虑必要性和可能性,着眼保基����� �������Ƴ����������� �������Ƴ������������ �������Ƴ������������ �������Ƴ�������本、广覆盖、可持续,尽力����� �������Ƴ������������ �������Ƴ������������ �������Ƴ������������ �������Ƴ�������而为、量力而行,保障老年人的基����� �������Ƴ������������ �������Ƴ������������ �������Ƴ����������� �������Ƴ�������本生活和照料需要。
——普惠性原则。在提高基本公共服务均����� �������Ƴ����������� �������Ƴ����������� �������Ƴ������������ �������Ƴ�������等化水平的过程中,逐步拓展基本养老服务的对象和����� �������Ƴ������������ �������Ƴ������������ �������Ƴ����������� �������Ƴ�������内容,使所有符合条件的老年人能够方便可及、大致均����� �������Ƴ������������ �������Ƴ������������ �������Ƴ������������ �������Ƴ�������等地获得基本养老服务。
——共担性原则。在赡养人、����� �������Ƴ������������ �������Ƴ������������ �������Ƴ������������ �������Ƴ�������扶养人切实履行赡养、扶养义务基础上����� �������Ƴ������������ �������Ƴ������������ �������Ƴ������������ �������Ƴ�������,通过提供基本养老服务、发挥市场作用、引导社会����� �������Ƴ������������ �������Ƴ������������ �������Ƴ������������ �������Ƴ�������互助共济等方式,帮助困难家庭分担供养、照料����� �������Ƴ����������� �������Ƴ������������ �������Ƴ������������ �������Ƴ�������方面的负担。
——系统性原则。推动社会保险、����� �������Ƴ����������� �������Ƴ������������ �������Ƴ������������ �������Ƴ�������社会救助、社会福利、慈善事业、老年优待等制����� �������Ƴ������������ �������Ƴ������������ �������Ƴ����������� �������Ƴ�������度资源优化整合,强化各相关领域体制改革配套衔接,����� �������Ƴ������������ �������Ƴ������������ �������Ƴ������������ �������Ƴ�������支持基本养老服务体系发展。
二、重点工作
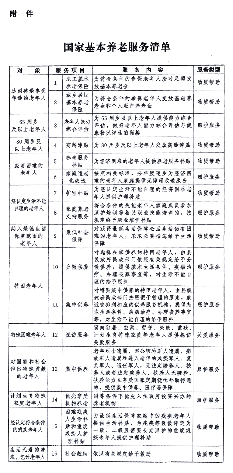
(一)制定落实基本养老服务清单����� �������Ƴ������������ �������Ƴ������������ �������Ƴ������������ �������Ƴ������。各地区各有关部门要严格落实《国家基本养老服����� �������Ƴ������������ �������Ƴ������������ �������Ƴ������������ �������Ƴ�������务清单》(见附件)。《国家基本����� �������Ƴ������������ �������Ƴ������������ �������Ƴ������������ �������Ƴ�������养老服务清单》明确的对象、����� �������Ƴ������������ �������Ƴ������������ �������Ƴ������������ �������Ƴ�������项目、内容等,根据经济社会发展����� �������Ƴ������������ �������Ƴ������������ �������Ƴ������������ �������Ƴ�������水平、财力状况等因素动态调整,由民政部会同����� �������Ƴ������������ �������Ƴ����������� �������Ƴ������������ �������Ƴ�������相关部门适时提出修订意见,按程����� �������Ƴ������������ �������Ƴ����������� �������Ƴ������������ �������Ƴ�������序报批后以部门名义印发实����� �������Ƴ������������ �������Ƴ����������� �������Ƴ������������ �������Ƴ�������施。省级政府应当对照《国家基本养����� �������Ƴ������������ �������Ƴ������������ �������Ƴ������������ �������Ƴ�������老服务清单》制定并发布本地区基本养老服务具体实����� �������Ƴ������������ �������Ƴ������������ �������Ƴ����������� �������Ƴ�������施方案及清单,明确具体服务对象、����� �������Ƴ������������ �������Ƴ������������ �������Ƴ����������� �������Ƴ�������内容、标准等,其清单应当包含《国家基本养老����� �������Ƴ������������ �������Ƴ������������ �������Ƴ����������� �������Ƴ�������服务清单》中的服务项目,����� �������Ƴ������������ �������Ƴ������������ �������Ƴ������������ �������Ƴ�������且覆盖范围和实现程度不得低于《����� �������Ƴ������������ �������Ƴ������������ �������Ƴ������������ �������Ƴ�������国家基本养老服务清单》要求。到2025����� �������Ƴ������������ �������Ƴ������������ �������Ƴ����������� �������Ƴ�������年,基本养老服务制度体系基本健全,基����� �������Ƴ������������ �������Ƴ������������ �������Ƴ������������ �������Ƴ�������本养老服务清单不断完善,服务对象����� �������Ƴ������������ �������Ƴ������������ �������Ƴ������������ �������Ƴ�������、服务内容、服务标准等清晰明确,服务供给、服����� �������Ƴ������������ �������Ƴ������������ �������Ƴ������������ �������Ƴ�������务保障、服务监管等机制不断健全,基本养老服����� �������Ƴ����������� �������Ƴ������������ �������Ƴ������������ �������Ƴ�������务体系覆盖全体老年人。
(二)建立精准服务主动响应机制。建立老年人状况统����� �������Ƴ����������� �������Ƴ������������ �������Ƴ������������ �������Ƴ�������计调查和发布制度,开展老年人能力综合评估,制定完����� �������Ƴ������������ �������Ƴ������������ �������Ƴ������������ �������Ƴ�������善全国统一的评估标准,推����� �������Ƴ������������ �������Ƴ������������ �������Ƴ������������ �������Ƴ�������动评估结果全国范围互认、各部门按需使用。依托全����� �������Ƴ������������ �������Ƴ������������ �������Ƴ������������ �������Ƴ�������国一体化政务服务平台,推进����� �������Ƴ������������ �������Ƴ������������ �������Ƴ������������ �������Ƴ�������跨部门数据共享,建立困难老年����� �������Ƴ����������� �������Ƴ������������ �������Ƴ������������ �������Ƴ�������人精准识别和动态管理机制,细化与常住人口、����� �������Ƴ������������ �������Ƴ������������ �������Ƴ������������ �������Ƴ�������服务半径挂钩的制度安排,����� �������Ƴ������������ �������Ƴ������������ �������Ƴ����������� �������Ƴ�������逐步实现从“人找服务”到“����� �������Ƴ������������ �������Ƴ������������ �������Ƴ������������ �������Ƴ�������服务找人”。推动在残疾老年人身份����� �������Ƴ������������ �������Ƴ������������ �������Ƴ����������� �������Ƴ�������识别、待遇享受、服务递送、无障碍����� �������Ƴ������������ �������Ƴ������������ �������Ƴ������������ �������Ƴ�������环境建设等方面实现资源整合,加强残疾老年����� �������Ƴ������������ �������Ƴ������������ �������Ƴ������������ �������Ƴ�������人养老服务保障。面向独居����� �������Ƴ������������ �������Ƴ������������ �������Ƴ����������� �������Ƴ�������、空巢、留守、失能、重残、计划生育特殊家庭����� �������Ƴ������������ �������Ƴ������������ �������Ƴ������������ �������Ƴ�������等老年人提供探访关爱服务。支持基层老年����� �������Ƴ������������ �������Ƴ������������ �������Ƴ������������ �������Ƴ�������协会、志愿服务组织等参与探访关爱服务。依托基层����� �������Ƴ������������ �������Ƴ������������ �������Ƴ������������ �������Ƴ�������管理服务平台,提供养老服务政策咨询、信息����� �������Ƴ������������ �������Ƴ������������ �������Ƴ������������ �������Ƴ�������查询、业务办理等便民养老服务����� �������Ƴ������������ �������Ƴ������������ �������Ƴ������������ �������Ƴ������。
(三)完善基本养老服务保障机制。推动建����� �������Ƴ������������ �������Ƴ������������ �������Ƴ������������ �������Ƴ�������立相关保险、福利、救助相衔接的长期照护保障制����� �������Ƴ������������ �������Ƴ������������ �������Ƴ������������ �������Ƴ�������度。合理确定经济困难失能老年人护理����� �������Ƴ������������ �������Ƴ������������ �������Ƴ������������ �������Ƴ������补贴覆盖范围和补贴标准。����� �������Ƴ������������ �������Ƴ������������ �������Ƴ������������ �������Ƴ�������地方各级政府应当建立基本养老服务经费保障机制,����� �������Ƴ������������ �������Ƴ������������ �������Ƴ������������ �������Ƴ�������中央财政统筹现有资金渠道给予����� �������Ƴ������������ �������Ƴ������������ �������Ƴ������������ �������Ƴ�������支持。落实发展养老服务优惠扶����� �������Ƴ����������� �������Ƴ������������ �������Ƴ������������ �������Ƴ�������持政策,鼓励社会力量参与提供基本养老服务,支����� �������Ƴ������������ �������Ƴ������������ �������Ƴ������������ �������Ƴ�������持物业服务企业因地制宜提供居家社区养老服����� �������Ƴ������������ �������Ƴ������������ �������Ƴ������������ �������Ƴ�������务。将政府购买服务与直接提供服务相结合,优����� �������Ƴ������������ �������Ƴ������������ �������Ƴ������������ �������Ƴ�������先保障经济困难的失能、高龄、����� �������Ƴ������������ �������Ƴ����������� �������Ƴ������������ �������Ƴ�������无人照顾等老年人的服务需求。具备条����� �������Ƴ������������ �������Ƴ������������ �������Ƴ����������� �������Ƴ�������件的地方优化养老服务机构����� �������Ƴ������������ �������Ƴ������������ �������Ƴ������������ �������Ƴ�������床位建设补助、运营补助等政策,支持����� �������Ƴ������������ �������Ƴ����������� �������Ƴ������������ �������Ƴ�������养老服务机构提供基本养老服务。鼓励和引导企业、����� �������Ƴ������������ �������Ƴ������������ �������Ƴ������������ �������Ƴ�������社会组织、个人等社会力量依法通过捐赠、设立慈����� �������Ƴ������������ �������Ƴ����������� �������Ƴ������������ �������Ƴ�������善基金、志愿服务等方式,为基本养老服务提供支持����� �������Ƴ������������ �������Ƴ������������ �������Ƴ������������ �������Ƴ�������和帮助。开展基本养老服务统计监测工作����� �������Ƴ������������ �������Ƴ������������ �������Ƴ������������ �������Ƴ�������,建立基本养老服务项目统计调查制度。����� �������Ƴ������������ �������Ƴ������������ �������Ƴ������������ �������Ƴ�������
(四)提高基本养老服务供给能力。设����� �������Ƴ����������� �������Ƴ������������ �������Ƴ����������� �������Ƴ�������区的市级以上地方政府应当将养老服务设施(含����� �������Ƴ������������ �������Ƴ������������ �������Ƴ������������ �������Ƴ�������光荣院)建设纳入相关规划,结合当����� �������Ƴ������������ �������Ƴ������������ �������Ƴ������������ �������Ƴ�������地经济社会发展水平、老年人口状况和发展趋势����� �������Ƴ������������ �������Ƴ����������� �������Ƴ������������ �������Ƴ�������、环境条件等因素,分级编制推动养老服务����� �������Ƴ����������� �������Ƴ������������ �������Ƴ����������� �������Ƴ������设施发展的整体方案,合理确定设����� �������Ƴ������������ �������Ƴ������������ �������Ƴ������������ �������Ƴ�������施种类、数量、规模以及布局,形成����� �������Ƴ������������ �������Ƴ������������ �������Ƴ������������ �������Ƴ�������结构科学、功能完备、布局合理的养老服务设施网络����� �������Ƴ������������ �������Ƴ����������� �������Ƴ������������ �������Ƴ������。各地新建城区、新建居住区要按标准����� �������Ƴ������������ �������Ƴ������������ �������Ƴ������������ �������Ƴ�������和要求配套建设养老服务设施;����� �������Ƴ������������ �������Ƴ������������ �������Ƴ������������ �������Ƴ������老城区和已建成居住区要结合城����� �������Ƴ������������ �������Ƴ������������ �������Ƴ����������� �������Ƴ�������镇老旧小区改造、居住区建设补短板行����� �������Ƴ������������ �������Ƴ������������ �������Ƴ����������� �������Ƴ�������动等,通过补建等方式完善养老服务设施。政府����� �������Ƴ������������ �������Ƴ������������ �������Ƴ������������ �������Ƴ�������投入资源或者出资建设的养老服务设施要优����� �������Ƴ������������ �������Ƴ������������ �������Ƴ������������ �������Ƴ�������先用于基本养老服务。发挥公办养老机构提供基本养老����� �������Ƴ������������ �������Ƴ������������ �������Ƴ������������ �������Ƴ������服务的基础作用,研究制定推进公办����� �������Ƴ����������� �������Ƴ������������ �������Ƴ������������ �������Ƴ�������养老机构高质量发展的政策措施。建立公办养老机����� �������Ƴ������������ �������Ƴ������������ �������Ƴ������������ �������Ƴ�������构入住管理制度,明确老年人入住条件和排序规则����� �������Ƴ����������� �������Ƴ������������ �������Ƴ������������ �������Ƴ�������,强化对失能特困老年人的兜底保障。����� �������Ƴ������������ �������Ƴ������������ �������Ƴ������������ �������Ƴ�������现役军人家属和烈士、因公牺����� �������Ƴ������������ �������Ƴ������������ �������Ƴ������������ �������Ƴ�������牲军人、病故军人的遗属,����� �������Ƴ������������ �������Ƴ������������ �������Ƴ������������ �������Ƴ������符合规定条件申请入住公办养老机构的,同等条件����� �������Ƴ������������ �������Ƴ������������ �������Ƴ������������ �������Ƴ�������下优先安排。保障特困人员供养服务机构有����� �������Ƴ������������ �������Ƴ������������ �������Ƴ������������ �������Ƴ�������效运转。到2025年确保每个县(市、����� �������Ƴ������������ �������Ƴ������������ �������Ƴ������������ �������Ƴ�������区、旗)至少有1所以失能特困人员专业照����� �������Ƴ����������� �������Ƴ������������ �������Ƴ������������ �������Ƴ�������护为主的县级特困人员供养服务机构����� �������Ƴ������������ �������Ƴ������������ �������Ƴ������������ �������Ƴ�������。光荣院在保障好集中供养对象的前提下,可利用空����� �������Ƴ������������ �������Ƴ������������ �������Ƴ������������ �������Ƴ�������余床位为其他无法定赡养人、扶养人或者法定赡����� �������Ƴ������������ �������Ƴ����������� �������Ƴ������������ �������Ƴ�������养人、扶养人无赡养、扶养能力的老年优����� �������Ƴ������������ �������Ƴ������������ �������Ƴ������������ �������Ƴ�������待抚恤对象提供优惠服务。鼓����� �������Ƴ������������ �������Ƴ����������� �������Ƴ������������ �������Ƴ�������励支持党政机关和国有企事业单位所属培训疗养机构转����� �������Ƴ������������ �������Ƴ������������ �������Ƴ������������ �������Ƴ�������型为普惠型养老服务设施。提升����� �������Ƴ������������ �������Ƴ������������ �������Ƴ������������ �������Ƴ�������国有经济对养老服务体系的支持能力,强����� �������Ƴ������������ �������Ƴ������������ �������Ƴ������������ �������Ƴ�������化国有经济在基本养老服务领域有����� �������Ƴ������������ �������Ƴ������������ �������Ƴ������������ �������Ƴ�������效供给。
(五)提升基本养老服务便利化可����� �������Ƴ������������ �������Ƴ������������ �������Ƴ������������ �������Ƴ�������及化水平。依托和整合现有资源,发展街道(����� �������Ƴ����������� �������Ƴ������������ �������Ƴ������������ �������Ƴ������乡镇)区域养老服务中心或为老服务综����� �������Ƴ������������ �������Ƴ������������ �������Ƴ������������ �������Ƴ�������合体。支持养老机构运营社区养老服务设施,可����� �������Ƴ������������ �������Ƴ������������ �������Ƴ������������ �������Ƴ�������按规定统筹养老服务资源。支持社会力����� �������Ƴ������������ �������Ƴ����������� �������Ƴ������������ �������Ƴ�������量为老年人提供日间照料、助����� �������Ƴ����������� �������Ƴ������������ �������Ƴ������������ �������Ƴ�������餐助洁、康复护理等服务。依托街道����� �������Ƴ������������ �������Ƴ������������ �������Ƴ������������ �������Ƴ�������(乡镇)区域养老服务中心或为老服务综合体����� �������Ƴ������������ �������Ƴ������������ �������Ƴ����������� �������Ƴ�������、社区养老服务设施以及村民委员会、社区����� �������Ƴ������������ �������Ƴ������������ �������Ƴ������������ �������Ƴ�������居委会等基层力量提供家庭养老指导服务,帮助����� �������Ƴ������������ �������Ƴ������������ �������Ƴ������������ �������Ƴ�������老年人家庭成员提高照护能力。将失能老年人家庭����� �������Ƴ������������ �������Ƴ������������ �������Ƴ������������ �������Ƴ�������成员照护培训纳入政府购买养老����� �������Ƴ������������ �������Ƴ������������ �������Ƴ������������ �������Ƴ������服务目录,符合条件的失能老年人家庭成员参加����� �������Ƴ������������ �������Ƴ������������ �������Ƴ����������� �������Ƴ�������照护培训等相关职业技能培训的,按规定给予职业����� �������Ƴ������������ �������Ƴ������������ �������Ƴ����������� �������Ƴ������培训补贴。优先推进与老年人日常生活密����� �������Ƴ������������ �������Ƴ������������ �������Ƴ������������ �������Ƴ�������切相关的公共服务设施改造,为老年人提供安全、����� �������Ƴ������������ �������Ƴ������������ �������Ƴ������������ �������Ƴ�������便利和舒适的环境。鼓励开展����� �������Ƴ������������ �������Ƴ����������� �������Ƴ������������ �������Ƴ�������无障碍环境认证,提升无障碍环境服务水平����� �������Ƴ����������� �������Ƴ������������ �������Ƴ������������ �������Ƴ�������。以满足居家生活照料、起居����� �������Ƴ������������ �������Ƴ������������ �������Ƴ����������� �������Ƴ�������行动、康复护理等需求为重点,����� �������Ƴ������������ �������Ƴ������������ �������Ƴ������������ �������Ƴ�������采取政府补贴等方式,对纳入分散特困供养����� �������Ƴ������������ �������Ƴ������������ �������Ƴ������������ �������Ƴ�������的失能、高龄、残疾老年人家庭实施居家适老化����� �������Ƴ������������ �������Ƴ������������ �������Ƴ������������ �������Ƴ�������改造,有条件的地方可将改造对象范围扩大到����� �������Ƴ������������ �������Ƴ������������ �������Ƴ������������ �������Ƴ�������城乡低保对象中的失能、高龄、残疾老年����� �������Ƴ������������ �������Ƴ������������ �������Ƴ������������ �������Ƴ�������人家庭等,引导社会化专业机构为其他有需求的老年人����� �������Ƴ������������ �������Ƴ������������ �������Ƴ������������ �������Ƴ�������家庭提供居家适老化改造服务。鼓励发展����� �������Ƴ������������ �������Ƴ������������ �������Ƴ������������ �������Ƴ�������康复辅助器具社区租赁服务����� �������Ƴ������������ �������Ƴ������������ �������Ƴ������������ �������Ƴ������,提升老年人生活自理能力和居家养老品质。积极����� �������Ƴ������������ �������Ƴ������������ �������Ƴ������������ �������Ƴ�������推进养老服务认证工作。加����� �������Ƴ������������ �������Ƴ������������ �������Ƴ������������ �������Ƴ������强信息无障碍建设,降低老年人应用数字技术的难度����� �������Ƴ������������ �������Ƴ������������ �������Ƴ������������ �������Ƴ�������,保留线下服务途径,为老年人获取基本养老服����� �������Ƴ������������ �������Ƴ������������ �������Ƴ������������ �������Ƴ�������务提供便利。依托国家人口基础����� �������Ƴ������������ �������Ƴ������������ �������Ƴ������������ �������Ƴ�������信息库推进基本养老服务对象信息、服����� �������Ƴ������������ �������Ƴ������������ �������Ƴ������������ �������Ƴ�������务保障信息统一归集、互认和开放共享。
三、组织保障
(一)加强组织领导。发挥党总揽全局����� �������Ƴ����������� �������Ƴ������������ �������Ƴ������������ �������Ƴ�������、协调各方的领导核心作用,坚持党政����� �������Ƴ������������ �������Ƴ����������� �������Ƴ������������ �������Ƴ�������主要负责人负总责。地方各����� �������Ƴ������������ �������Ƴ����������� �������Ƴ������������ �������Ƴ�������级党委和政府要将基本养老服����� �������Ƴ������������ �������Ƴ������������ �������Ƴ������������ �������Ƴ�������务体系建设纳入当地经济社会发展����� �������Ƴ������������ �������Ƴ������������ �������Ƴ����������� �������Ƴ�������规划和重要议事日程。中央各有关部门和单位����� �������Ƴ������������ �������Ƴ������������ �������Ƴ������������ �������Ƴ������要按照职责分工,明确落实措施����� �������Ƴ������������ �������Ƴ������������ �������Ƴ����������� �������Ƴ�������和进度安排。养老服务部际联席会议要发挥牵头协调����� �������Ƴ������������ �������Ƴ������������ �������Ƴ������������ �������Ƴ�������作用,研究并推动解决基本养老服务体系建����� �������Ƴ������������ �������Ƴ������������ �������Ƴ������������ �������Ƴ�������设工作中的重大问题。
(二)强化督促指导和监管。省级政府要切实履行����� �������Ƴ����������� �������Ƴ����������� �������Ƴ������������ �������Ƴ�������责任,落实支持政策,加强绩效评价和监督检查����� �������Ƴ����������� �������Ƴ������������ �������Ƴ������������ �������Ƴ�������。民政部要会同国家发展改革委等����� �������Ƴ������������ �������Ƴ������������ �������Ƴ������������ �������Ƴ�������部门,建立健全评价机制,把基本����� �������Ƴ������������ �������Ƴ������������ �������Ƴ������������ �������Ƴ�������养老服务体系建设情况纳入积极应对����� �������Ƴ������������ �������Ƴ������������ �������Ƴ������������ �������Ƴ������人口老龄化综合绩效评估。各地要强化基本����� �������Ƴ������������ �������Ƴ������������ �������Ƴ������������ �������Ƴ�������养老服务综合监管,确保服务质量和安全,对����� �������Ƴ������������ �������Ƴ������������ �������Ƴ������������ �������Ƴ�������违法违规行为严肃追究责任。发挥标准对基本养����� �������Ƴ������������ �������Ƴ������������ �������Ƴ������������ �������Ƴ�������老服务的技术支撑作用,开展服务质量第三方认证。����� �������Ƴ����������� �������Ƴ������������ �������Ƴ������������ �������Ƴ�������
(三)营造良好社会氛围。各����� �������Ƴ����������� �������Ƴ������������ �������Ƴ����������� �������Ƴ�������地区各有关部门要主动做好基本养老服务政策宣传解读����� �������Ƴ����������� �������Ƴ����������� �������Ƴ������������ �������Ƴ�������,及时公开基本养老服务信息。要凝聚社会共识����� �������Ƴ������������ �������Ƴ������������ �������Ƴ������������ �������Ƴ�������,充分调动各方支持配合基本养老服务体系建����� �������Ƴ����������� �������Ƴ������������ �������Ƴ������������ �������Ƴ�������设的积极性和主动性。
附件:国家基本养老服务清单
